Style AI
𝙎𝙩𝙮𝙡𝙚 𝘼𝙄 is an innovative system that generates dresses through an interactive genetic algorithm. This service creates a dress for a specific occasion and style selected by the user. By answering questions and selecting their favourite dresses in each population, the user is guiding the algorithm into creating the perfect dress.
Timeline
2023
Project Course (MSc)
Computational Creativity @ Leiden University
Role (3 Members Team)
Research: Background & market analysisFlowchart & WireframingBrandingPrototyping (Hi-fi)
project overview
Generative AI (agents) has been actively used for various purposes. Through this project, the team dived deeper into the followings:
show AI-based services are being developed
the definition of (computational) creativity
the process of co-creation between human users and the agents
Design challenge
Design an AI-powered co-creation platform for a custom clothing
Fashion is Subjective
In this project, we were asked to use a genetic algorithm and user input. At the same time, we noticed that fashion is subjective that it is almost impossible to measure as a value; the opinion of the user is crucial for the algorithm to create the ideal dress. This led to a question- How would an experience be like when AI and human creativity work together for a custom clothing design?
My Role as UX designer/ Researcher
UX Research & Ideation
I conducted background and market research to understand how AI was currently being applied in the fashion sector, with particular attention to user co-creation processes. Drawing from academic literature and competitive analysis, I defined key user needs and preferences for our system.
System Design & Flow Mapping
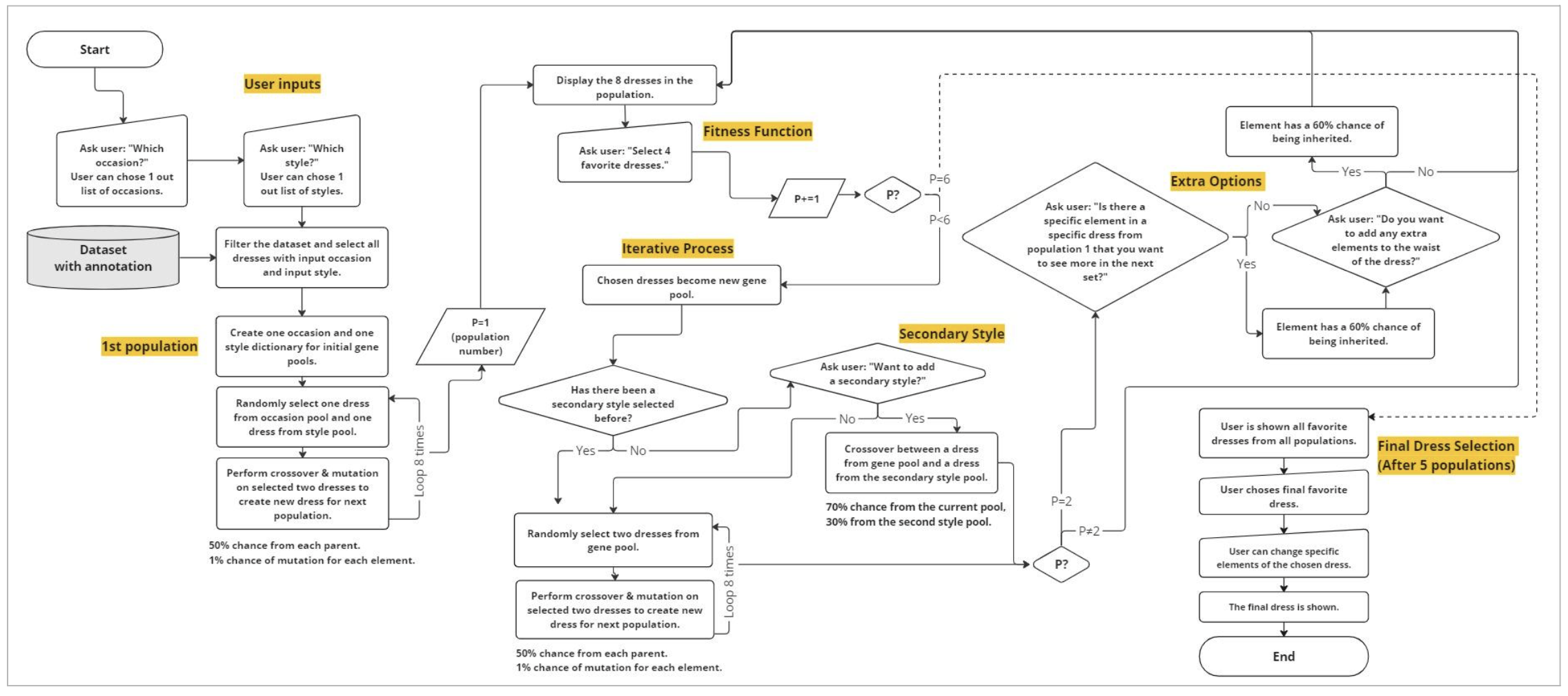
I led the creation of system flowcharts to ensure a smooth and logical interaction between user input and algorithmic output. This included defining how users influence the generative process by selecting favourite designs from each population.
Interface Design & Prototyping
I developed high-fidelity wireframes and interactive prototypes in Figma to visualize the system's experience. I ensured the branding and UI reflected the creativity and personalization central to the project’s goals.
Exploratory Research
We studied current use cases of AI in fashion, focusing on computational creativity and the implications of AI-human co-creation. Our target users were fashion-conscious women interested in custom dress design-users who value both aesthetic control and innovation.
research
Results: Literature Review
We found two primary ways AI can participate in fashion design:
Mix-and-match styling: AI suggests combinations from users’ existing wardrobe items.
New item generation: AI designs entirely new clothing items beyond the user's current wardrobe.
To meaningfully explore computational creativity, we focused on ‘New item generation’, enabling AI to create new and original fashion pieces. This approach presents a clearer opportunity to evaluate AI's ability to go beyond replication and engage in generative design.
-
Bertagnoli, L. (2022, August 30). Ai and fashion: 7 cool applications. Built In. https://builtin.com/artificial-intelligence/ai-fashion
Dubey, A., Bhardwaj, N., Abhinav, K., Kuriakose, M.S., Jain, S., & Arora, V. (2020). AI Assisted Apparel Design. ArXiv, abs/2007.04950.
Elias, H. (2020, September 25). How creative artificial intelligence (AI) and fashion meet. TechHQ. https://techhq.com/2020/09/how-ai-is-enabling-a-virtual-world-of-fashion/
Harreis, H., Koullias, T., Roberts, R., & Te, K. (2023, March 8). Generative AI: Unlocking the future of fashion. McKinsey & Company. https://www.mckinsey.com/industries/retail/our-insights/generative-ai-unlocking-the-future-of-fashion
Hendrick, I. (2023, April 28). The Ultimate Guide to Using AI for fashion Design: From concept to Final product. https://www.linkedin.com/pulse/ultimate-guide-using-ai-fashion-design-from-concept-final-hendrick
Jeon, Y., Jin, S., Shih, P.C., & Han, K. (2021). FashionQ: An AI-Driven Creativity Support Tool for Facilitating Ideation in Fashion Design. Proceedings of the 2021 CHI Conference on Human Factors in Computing Systems.
Jiang, S., & Fu, Y.R. (2017). Fashion Style Generator. International Joint Conference on Artificial Intelligence.
Kim, H., & Cho, S. (2000). Application of interactive genetic algorithm to fashion design. Engineering Applications of Artificial Intelligence, 13, 635-644.
Shi, M., & Lewis, V. D. (2020). Using artificial intelligence to analyze fashion trends. arXiv preprint arXiv:2005.00986.
YEC (2021, February 21). Council Post: Artificial Intelligence In Fashion. Forbes https://www.forbes.com/sites/theyec/2023/02/21/artificial-intelligence-in-fashion/?sh=266d6ca17adb
Choosing directions
Direction 1: Image-based style transfer
Jiang & Fu (2017) proposed a method that merges an artwork or design image with an existing clothing item to generate a new piece. While visually appealing, we identified key limitations:
Heavy reliance on user-provided inputs restricts the creative range.
Output designs risk plagiarism by borrowing too closely from original artworks.
The system's role is more decorative than generative.
Jiang, S., & Fu, Y.R. (2017). Fashion Style Generator. International Joint Conference on Artificial Intelligence.
Direction 2: Feature-level recombination
Dubey (2020) introduced a more flexible system that blends features from multiple clothing items to synthesise a new design. This approach aligned with our goals for three main reasons:
It enables originality by moving beyond full-pattern transfer.
It reduces the dependency on user-supplied images, allowing more autonomous generation.
It introduces space for exploration, as AI infers user preferences and creates designs from combinations of abstracted features.
Dubey, A., Bhardwaj, N., Abhinav, K., Kuriakose, M.S., Jain, S., & Arora, V. (2020). AI Assisted Apparel Design. ArXiv, abs/2007.04950.
ideation
We adopted the feature recombination model as our foundational concept. This direction allows for higher novelty, reduces plagiarism concerns, and invites meaningful human-AI co-creation by integrating user preferences into an evolving design process. It became the core framework for both our algorithmic logic and UX strategy.
The following shows the flowchart of the experience.
Final Design
update the design accordingly
The system was powered by a Python-based genetic algorithm that iteratively refined dress options based on user choices. The interface and interaction flows were prototyped using Figma to simulate the user experience.
The design involves three main steps- 1) choose the occasion, 2) add preferences along the way & the algorithm updates accordingly, and 3) edit the details. Based on the user input, the AI algorithm is being updated.
check the prototype
reflection
Evaluation
We developed our assessment metrics inspired by other researchers. The metrics are:
Independence
Variety and experimentation
Originality
Exploration
Expressiveness
Enjoyment
Collaboration
Satisfaction with final outcome
-
Cherry, E., & Latulipe, C. (2014). Quantifying the Creativity Support of Digital Tools through the Creativity Support Index. ACM Transactions on Computer-Human Interaction, 21(4), 1–25. doi: 10.1145/2617588
Jordanous, A. A. (2012). Standardised Procedure for Evaluating Creative Systems: Computational Creativity Evaluation Based on What it is to be Creative. Cognitive Computation 4, 246–279. doi: 10.1007/s12559-012-9156-1
Kantosalo, A., & Riihiaho, S. (2018). Experience evaluations for human–computer co-creative processes – planning and conducting an evaluation in practice. Connection Science, 31(1), 60–81. doi: 10.1080/09540091.2018.1432566
Results
From the evaluation, we identified positive aspects of the designed experience. Due to the small sample size (n=5), all statistical interpretations should be considered exploratory and preliminary.
The outcome remains areas for improvement, regarding 1) limited novelty in design outputs and 2) moderate user independence in guiding the process.
4.2 / 5
overall satisfaction
Easy and enjoyable collaboration process
Satisfying design outcomes
High intention to reuse the system
takeaways
Reflection on Co-Creation & Evaluation Strategy
While the project successfully demonstrated co-creation between users and the AI system, the small sample size limited the generalisability of the findings and the depth of insight into user behaviour.
→ Increase participant diversity and establish clearer metrics for evaluating creativity and user agency in future iterations.
Clarifying System Influence on Creativity
The genetic algorithm provided a good foundation for co-creative output, but the system’s influence often overshadowed user independence during decision-making.
→ Refine the user interaction model to better balance algorithmic suggestions with user-led exploration.
Dataset and Output Diversity
The limited richness of the training data resulted in outputs that occasionally lacked originality and variation.
→ Explore ways to diversify input sources and implement dynamic data augmentation to enhance the novelty of generated outcomes.

